喜欢游戏,热爱电竞的朋友们,4月1日起,你们也可以评等级了!本月初,浙江省电子竞技协会发布《浙江省电子竞技运动员技术等级评定规范》(以下简称“规范”)团体标准的公告。近日,经专家评审通过,该标准已在全国团体标准信息平台上发布,将于4月1日起实施。
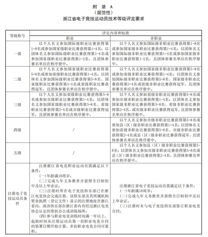
“我们现在的等级标准主要是为了鼓励电子竞技运动员不断提高运动技术水平,增加运动员荣誉感。”浙江省电竞协会常务副会长金考生介绍,《规范》将浙江省电子竞技运动员技术等级分为职业组和非职业组两个组别,职业组为已和俱乐部签订合约的运动员,非职业组就是广大普通玩家。而无论职业还是非职业,都必须满足两大通用条件,即年满18周岁、完成九年义务教育并获得全日制初中及以上毕业证。

“我觉得对于我们来说是一件好事吧,电子竞技运动变得更加规范,我们也可以持证上岗了。”杭州LGD和平精英战队职业选手“诚c”说。《规范》中对于等级的评定跟参加比赛取得的成绩直接相关,俱乐部参加的大多是全国性质的职业比赛,意味着拿到冠亚军的选手都能评选一级电子竞技运动员,这也让选手更有冲劲去争取好的成绩。“以和平精英项目为例,要想在春、夏季赛的20多支来自全国的队伍中获得前两名,是非常不容易的。”杭州LGD品牌运营马赛告诉浙江在线记者,《规范》的发布让职业选手更添加了一份冲击冠亚军的动力。
相比职业选手,普通非职业玩家增加了四、五级的评定,选手只要参加县(区)级非职业比赛获得前8名,便可申请评定非职业五级技术等级,即最初级的电竞运动员等级称号。“我们会征集各地县市的比赛申请,半年进行一次公布,让广大非职业玩家能有更多机会去参加比赛、申请评级。”浙江省电竞协会常务副会长金考生介绍,虽然非职业玩家评级门槛低,但一样有着广阔的舞台。
据介绍,国家体育总局信息中心主办的NEST电子竞技大赛、TGA大奖赛等一些比赛都是国家级的非职业选手比赛,这意味着非职业玩家享有和职业玩家相同的获评一级运动员机会。
转载自潮新闻