俗话说:工欲善其事,必先利其器,手游工作室的利器就是它用来操控手游的设备。
近些年我国手游市场的规模成倍增长,手游工作室对挂机设备对需求量也越来越大,当前挂机设备主要有三种形式:传统手机墙、模拟器、云手机。
先来说说模拟器,它实现了用电脑操控手游、不用购买真实对手机设备,可以说是花费最少的。但模拟器也是三种形式中问题最大的,光就大部分热门手游限制模拟器操控手游挂机这一点来说,就可以认定它不再适合手游工作室挂机做项目了。此外,模拟器对用户自己电脑的配置要求较高,批量操作多台模拟器设备会非常吃cpu,也决定了模拟器做项目的上限很低。
手机墙是早期手游工作室喜欢用的挂机设备,采用的是真机设备,降低了封号的概率,可以说就是手机的规模化操作。传统手机墙的问题也就是手机的问题,它需要不断地充电、长时间使用也会达到负荷,硬件设备故障了需要自己维护。归根结底,传统手机墙的花费很大,想要用这种形式挂机,必须要还有长期稳定的业务作为支撑,不然可能血本无归。

云手机继承了模拟器电脑端控制、手机墙群控的功能,但云手机有具有这两者不具备的诸多优势。
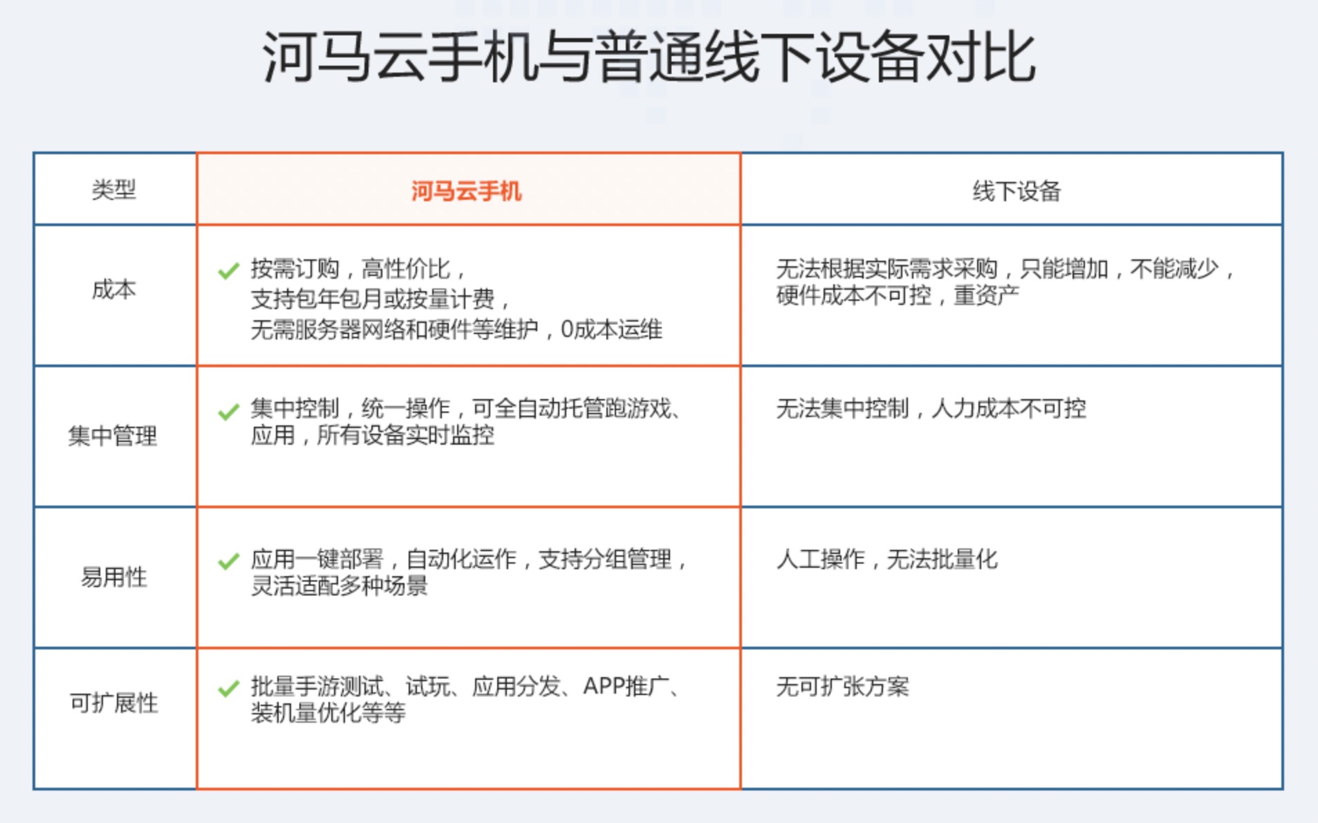
优势一:云手机也是真机,采用真实手机芯片,有效避免封号。
优势二:云手机设备放置在面向企业级的IDC机房,网络稳定,设备维护完全由厂家运维负责,实时为用户服务,解决设备和技术问题。
优势三:成本灵活可控,可以按天、按周、按月购买云手机设备,数量1台起售。
优势四:多种可拓展的配套服务,系统自带诸如IP代理、远程虚拟相机这样的配套服务,根据用户实际反映需求云手机平台会不断地添加便利于业务的功能,并且绝大部分是免费的。
优势五:手游工作室可以自行上传脚本控制云手机,自动化流程操作效率成本提高。

正是因为云手机安全稳定的使用环境和强大的平台功能,越来越多的手游工作室选择使用云手机挂机。
云手机资讯哥编辑
部分图文源于网络,侵删